保 性

冯了性保济丸3 7g 20袋价格及说明书 功效与作用 亮健好药

冯了性保济丸3 7g 20袋价格及说明书 功效与作用 亮健好药

www jalan net

www jalan net

日式温泉

日式温泉

突破加密资产可保性的限制 munich re

突破加密资产可保性的限制 munich re

冯了性保济丸3 7g 20袋价格及说明书 功效与作用 亮健好药

冯了性保济丸3 7g 20袋价格及说明书 功效与作用 亮健好药

保性館の歴史 玉造温泉 保性館 公式

保性館の歴史 玉造温泉 保性館 公式

新华社

新华社

国登録有形文化財の宿 保性館 hmiホテルグループ 宿泊予約は じゃらんnet

国登録有形文化財の宿 保性館 hmiホテルグループ 宿泊予約は じゃらんnet

top 10 性保保健药女性gifs find the best gif on gfycat

top 10 性保保健药女性gifs find the best gif on gfycat

ゆこゆこ

ゆこゆこ

一人之下 全性 42人赞 知乎

一人之下 全性 42人赞 知乎

西方飲食習慣增患前列腺癌風險及早醫治可保性能力 健康 sundaykiss 香港親子育兒資訊共享平台

西方飲食習慣增患前列腺癌風險及早醫治可保性能力 健康 sundaykiss 香港親子育兒資訊共享平台

娱乐新闻

娱乐新闻

引入保护地役权的可行性研究 保尔森基金会

引入保护地役权的可行性研究 保尔森基金会

历史性时刻 保汇率 还是 保房价 中国在下一步更大的棋 人民币升值 美元贬值 加息 人民币汇率 网易订阅

历史性时刻 保汇率 还是 保房价 中国在下一步更大的棋 人民币升值 美元贬值 加息 人民币汇率 网易订阅

科学猫

科学猫

rends男性用品rends日本电动飞机杯男用智能加温热阴茎锻炼自慰快乐名器玩具倒模真阴夹吸处是女通道男生成人士情趣专用品保性 健炮机系列 价格图片品牌报价 苏宁易购九吾成人专营店

rends男性用品rends日本电动飞机杯男用智能加温热阴茎锻炼自慰快乐名器玩具倒模真阴夹吸处是女通道男生成人士情趣专用品保性 健炮机系列 价格图片品牌报价 苏宁易购九吾成人专营店

wantubizhi com

wantubizhi com

rends男性用品rends脉冲阴经茎锻炼电动飞机杯男用自卫慰快乐名器玩具倒模真阴夹吸处是女通道男生成人士情趣用专品保性 健炮机系列 价格图片品牌报价 苏宁易购九吾成人专营店

rends男性用品rends脉冲阴经茎锻炼电动飞机杯男用自卫慰快乐名器玩具倒模真阴夹吸处是女通道男生成人士情趣用专品保性 健炮机系列 价格图片品牌报价 苏宁易购九吾成人专营店

什么是比特币套期保值 对冲 期现套利 挖矿的矿工是如何使用合约进行套保的 delta在整个头寸里起到的作用 套保就是在做delta中性 第166期

什么是比特币套期保值 对冲 期现套利 挖矿的矿工是如何使用合约进行套保的 delta在整个头寸里起到的作用 套保就是在做delta中性 第166期

你口中的那些普通人可能是孟子眼里的 禽兽 腾讯新闻

你口中的那些普通人可能是孟子眼里的 禽兽 腾讯新闻

悟空问答

悟空问答

保益乐聚氧乙烯水溶性树脂 制药用水溶性聚合物 卡乐康

保益乐聚氧乙烯水溶性树脂 制药用水溶性聚合物 卡乐康

新浪财经

新浪财经

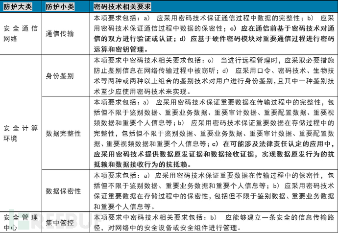
等保2 0高风险判定系列 保密性和完整性

等保2 0高风险判定系列 保密性和完整性

圈中人寿险资源网

圈中人寿险资源网

amazon

amazon

wantubizhi com

wantubizhi com

新浪财经

新浪财经

やすらぎを保つ宿 保性館の宿泊予約 人気プランtop3 ゆこゆこ

やすらぎを保つ宿 保性館の宿泊予約 人気プランtop3 ゆこゆこ

You May Like