董 監事 責任 保險

资本邦

资本邦

董監事責任保險案例董責險火了 去年170家公司投保未來或成上市公司風控標配 財經 qaxnl

董監事責任保險案例董責險火了 去年170家公司投保未來或成上市公司風控標配 財經 qaxnl

富邦產險 董監事及經理人責任保險專區

富邦產險 董監事及經理人責任保險專區

董监事及重要职员责任保险下载 在线阅读 爱问共享资料

董监事及重要职员责任保险下载 在线阅读 爱问共享资料

yupmkutm36ownm

yupmkutm36ownm

引入董事责任保险构建上市公司激励约束机制的研究与启示 上交所资本市场研究所 微信公众号文章阅读 wemp

引入董事责任保险构建上市公司激励约束机制的研究与启示 上交所资本市场研究所 微信公众号文章阅读 wemp

董監事及重要職員責任保險提案簡報 directors and officers liability insurance ppt download

董監事及重要職員責任保險提案簡報 directors and officers liability insurance ppt download

董事及高级职员责任险 上海耀达保险代理有限公司

董事及高级职员责任险 上海耀达保险代理有限公司

董監事及重要職員責任保險提案簡報 directors and officers liability insurance ppt download

董監事及重要職員責任保險提案簡報 directors and officers liability insurance ppt download

承銷人忙什麼

承銷人忙什麼

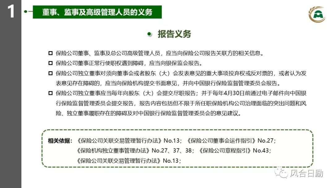
保险公司董事 监事及高级管理人员的义务 责任与救济 风合日励 微信公众号文章阅读 wemp

保险公司董事 监事及高级管理人员的义务 责任与救济 风合日励 微信公众号文章阅读 wemp

chubb

chubb

第三責任險卡

第三責任險卡

董監事責任保險保額上市櫃公司明年起擬強制投保董監事責任險 mqttk

董監事責任保險保額上市櫃公司明年起擬強制投保董監事責任險 mqttk

职业责任险 董监事责任保险 华泰保险

职业责任险 董监事责任保险 华泰保险

董監事責任保險案例被樂陞兆豐案嚇到 beltmogul

董監事責任保險案例被樂陞兆豐案嚇到 beltmogul

yihbk

yihbk

董監事責任保險強化公司治理 dsmtpc

董監事責任保險強化公司治理 dsmtpc

民報

民報

www everbestib com tw

www everbestib com tw

iarfc協會電子報 新聞擷選

iarfc協會電子報 新聞擷選

董责险 董监事及高管责任保险 知多少 高端医疗保险 高端医疗保险

董责险 董监事及高管责任保险 知多少 高端医疗保险 高端医疗保险

aon

aon

网易

网易

樂陞條款獨董禁止同時兼任5家董監 財經要聞 工商時報

樂陞條款獨董禁止同時兼任5家董監 財經要聞 工商時報

关于瑞幸咖啡财务造假涉及董 监事高管责任险的条款相关问题 知乎

关于瑞幸咖啡财务造假涉及董 监事高管责任险的条款相关问题 知乎

related content unitinal com

related content unitinal com

正点财经 新闻链接 什么是董事责任保险

正点财经 新闻链接 什么是董事责任保险

You May Like