hk express 取消 航班 保險

hk express推 早鳥 日本機票預訂優惠最平288元起 14 44 20210409 即時財經新聞 明報財經網

hk express推 早鳥 日本機票預訂優惠最平288元起 14 44 20210409 即時財經新聞 明報財經網

乘搭維斯塔拉航空 vistara 聯合航空

乘搭維斯塔拉航空 vistara 聯合航空

香港快運hong kong express 不搭乘航班退稅申請 ohchance旅遊誌

香港快運hong kong express 不搭乘航班退稅申請 ohchance旅遊誌

hk express

hk express

hk express

hk express

航班取消 延誤 旅遊保險如何賠償 含新冠肺炎旅遊資訊

航班取消 延誤 旅遊保險如何賠償 含新冠肺炎旅遊資訊

hk express

hk express

香港快運hong kong express 不搭乘航班退稅申請 ohchance旅遊誌

香港快運hong kong express 不搭乘航班退稅申請 ohchance旅遊誌

無限次更改 來回日本 576起 2022年3月26日前出發 hk express 優惠至4月18日

無限次更改 來回日本 576起 2022年3月26日前出發 hk express 優惠至4月18日

航班查詢 航班 新特麗亞名古屋中部國際機場

航班查詢 航班 新特麗亞名古屋中部國際機場

hk express posts facebook

hk express posts facebook

facebook

facebook

高松 又飛啦 flyagain la

高松 又飛啦 flyagain la

hk express 靈活飛

hk express 靈活飛

旅遊保險比較2020 買邊間好 旅遊保優惠 保障 claim保險攻略 moneyhero

旅遊保險比較2020 買邊間好 旅遊保優惠 保障 claim保險攻略 moneyhero

hk express 旅客服務

hk express 旅客服務

gotrip hk

gotrip hk

特選機票優惠 網上訂機票 香港航空 hong kong airlines

特選機票優惠 網上訂機票 香港航空 hong kong airlines

全球旅遊保障

全球旅遊保障

主打弹性出游 香港快运航空推出 早鸟优惠2 0 南方网

主打弹性出游 香港快运航空推出 早鸟优惠2 0 南方网

super flyers card ana 里程俱樂部 ana

super flyers card ana 里程俱樂部 ana

找無人 退無錢廉航機票權利廉價 財團法人中華民國消費者文教基金會

找無人 退無錢廉航機票權利廉價 財團法人中華民國消費者文教基金會

hk express東京返港航班延誤21小時乘客奔波撲酒店斥喪失信心 香港01 社會新聞

hk express東京返港航班延誤21小時乘客奔波撲酒店斥喪失信心 香港01 社會新聞

hk express推 288起日本機票早鳥預訂優惠可無限免費更改出發日期

hk express推 288起日本機票早鳥預訂優惠可無限免費更改出發日期

规则漏洞的罪与非罪 300万是李某诈骗还是保险公司的 学费 新浪财经 新浪网

规则漏洞的罪与非罪 300万是李某诈骗还是保险公司的 学费 新浪财经 新浪网

dbs bank hong kong

dbs bank hong kong

航班取消 延誤 旅遊保險如何賠償 含新冠肺炎旅遊資訊

航班取消 延誤 旅遊保險如何賠償 含新冠肺炎旅遊資訊

香港快運 hk express推早鳥優惠日本機票 288起下周一開賣 附訂購連結 晴報 家庭 消費 d210409

香港快運 hk express推早鳥優惠日本機票 288起下周一開賣 附訂購連結 晴報 家庭 消費 d210409

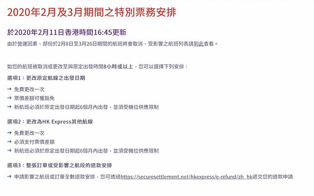
香港快運hk express 機票取消 更改 退票措施受武漢肺炎影響的來往香港日本航班 喜愛日本likejapan ライクジャパン

香港快運hk express 機票取消 更改 退票措施受武漢肺炎影響的來往香港日本航班 喜愛日本likejapan ライクジャパン

You May Like